保育園の入園申込み
保育園の入園申込の案内ページです。
申込みから入園までの流れ
1 保育園の見学
希望する保育園へ、事前の見学をお願いします。
障害があったり、医療的なケアが必要なお子さんの場合は見学が必須となります。
2 保育認定の申請、入園申込み
- 保育認定を受けるには、「保育を必要とする事由」に該当しなければなりません。
- 入園申込みについては、ページ中段の「市内保育園の新規入園または転園の申込み」を確認してください。
※育児休業給付金の延長手続きを行う可能性のある方(主に0歳児クラス・1歳児クラスで新規入園申込みをする方)は、育児休業給付金の延長手続きに必要となるため、事前にご自身で申請書のコピーをお取りください。市では申請書の写しのお渡しはしません。
詳しくはハローワークや育児休業取得中の勤務先へお問い合わせください。
3 認定審査、利用調整
- 提出された書類の内容を審査し、保育の必要性の認定を行います。
- 世帯状況や勤務状況等を調査させていただきます。
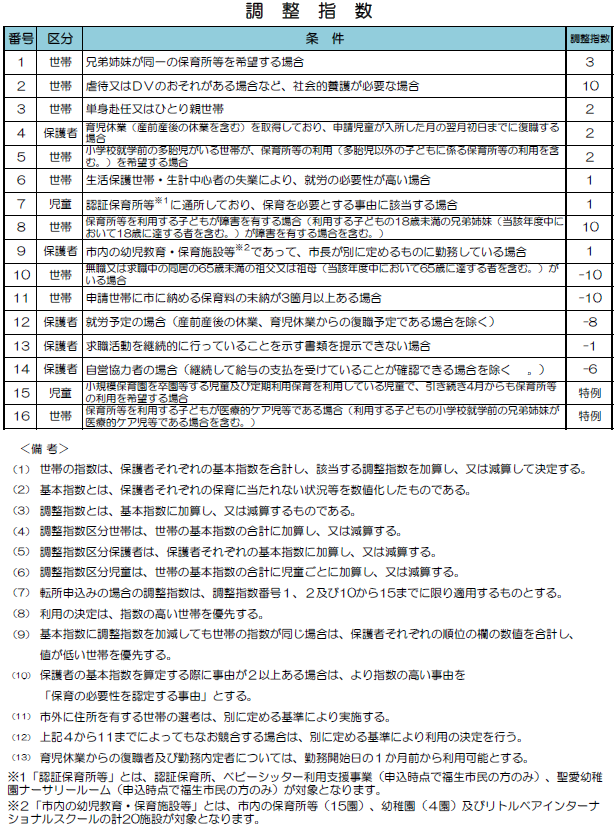
- 保護者の就労等の状況を指数化し、その指数が高い方から入園先を決定します。(指数はページ下部の「利用調整表」および「調整指数」を参照。)
※申込の先着順ではありません。 - 申込み数が受入可能数を超えた場合、入園できないことがあります。
4 結果通知、教育・保育給付認定決定通知書の発送
利用の決定または保留の通知と、教育・保育給付認定決定通知書を発送します。
※電話での問合せにはお答えできません。
- 4月入園申込みの場合
1次募集の結果は1月中旬頃、2次募集の結果は2月上旬頃、3次募集の結果は2月下旬頃、4次募集の結果は3月下旬頃に通知します。 - 5月以降の入園申込みの場合
入園希望月の前月下旬に通知します。
5 入園先が決定した場合
入園説明会(面談・健康診断)、契約
入園先の保育園で、入園の説明、面談、健康診断等を受けていただきます。
- 4月入園の場合
・1次募集または2次募集で入園決定した場合、日程は各保育園から連絡します。
・3次募集または4次募集で入園決定した場合、入園決定後すみやかに保護者の方から入園先の保育園へ連絡し、日程を調整してください。 - 5月以降の入園の場合
入園決定後すみやかに保護者の方から入園先の保育園へ連絡し、日程を調整してください。 - 契約
認定こども園や小規模保育園では、施設と契約を結んでいただきます。
利用開始
- 入園月の1日(休園日の場合は除く)からの通園となります。
- 入園後しばらくは、保育園に慣れるための「慣らし保育」を行います。詳しくは入園先の保育園へお問い合わせください。
入園先が決まらなかった場合(保留)
- 「施設利用保留通知書」により、申込みをした最初の入園希望月のみ通知します。次月以降も保留結果の通知書が必要な場合は、窓口でお渡しできますが、必ず事前にご連絡ください。事前連絡がない場合、後日来庁していただきお渡しする場合があります。
- 入園申込みは同じ年度内(4月から翌年3月の入園)は有効となり、利用調整の対象となるため、有効期間中は再度申込みをする必要はありません。入園決定をしたときは、その旨を通知します。
- 申込み後、「保育の必要性」が変更になる場合は届出の必要があります。
- 申込みを取り下げる場合は、取下げの届出が必要です。
※幼稚園での預かり保育や認可外保育施設の利用も可能です。詳しくは保育・幼稚園係へご相談ください。
市内保育園の新規入園または転園の申込み
4月入園の受付期間
【1次募集】前年の11月頃 (例 令和8年4月入園の場合、令和7年11月頃)
【2次募集】同年の1月頃 (例 令和8年4月入園の場合、令和8年1月頃)
【3次募集】同年の2月頃 (例 令和8年4月入園の場合、令和8年2月頃)
【4次募集】同年の3月頃 (例 令和8年4月入園の場合、令和8年3月頃)
- 前年度の新規または転園の申込みが保留となっていて、新年度も継続して申込みを希望する方は、新たに申込みが必要です。
- 電子申請(申込フォーム)・郵送申請の場合は、申込期限の5日前必着(土曜日または閉庁日の場合はその直前の開庁日までに必着)。また、郵送申請の場合は発送する際に保育・幼稚園係へその旨をご連絡ください。
- 具体的な日程は、毎年10月頃に広報ふっさやホームページ等でお知らせします。
5月以降の入園の受付期間
入園希望月の前月15日まで(窓口申請の場合)
(例 令和7年5月入園希望の場合、令和7年4月15日が申込期限)
- 15日が閉庁日の場合は、その直前の開庁日が申込期限となります。
- 電子申請(申込フォーム)・郵送申請の場合は、入園希望月の前月10日必着(土曜日または閉庁日の場合はその直前の開庁日までに必着)。また、郵送申請の場合は発送する際に保育・幼稚園係へその旨をご連絡ください。
受付時間
午前8時30分から午後4時30分
(水曜日は午後7時30分まで)
※土曜日の午前11時30分から午後1時、および日曜・祝日などの閉庁日を除く
受付場所
- 窓口
市役所1階8番子ども育成課窓口(保育・幼稚園係)
※窓口での申込みには、待ち時間に加え、手続きに30分以上かかることがありますので、時間に余裕をもってお越しください。
- 申込フォームまたは郵送
詳細は申込フォーム・郵送申請のページをご覧ください。
保育要件の書類について
- 新規入園の申込みの場合、入園している兄弟姉妹がいる方で、すでに提出している書類の証明日が申込日の6か月以内の場合で、内容に変更がない場合は再提出は不要です。
- 転園の申込みの場合、翌年度継続のための現況届に添付している場合で、内容に変更がない場合は再提出は不要です。
申込みに必要な書類
※申込フォーム・郵送申請の場合は別途書類が必要となります。
- 教育・保育給付認定申請書兼保育所等利用申込書(A4両面1枚)
・兄弟姉妹が同時に申込みする場合は、1部の提出で大丈夫です。 - 保育の必要性を証明する書類
・父母それぞれの提出が必要です。提出されない場合、利用調整において不利になります。
・兄弟姉妹が同時に申込みする場合は、1部の提出で大丈夫です。
(注意)同一建物内に居住する65歳未満(入園希望月の属する年度の4月1日時点)の祖父母について、それぞれ提出が必要です。祖父母について提出されない場合、利用調整において減点となります(調整指数の番号10)。図面等により居住区域が明確に分かれていることがわかる場合は、同居とみさないことができます。

- 就労
-
就労証明書
※勤務先の事業者が記入するものです(自営業の方を除く)。- 提出時において6か月以内に証明されたもの
- 不規則勤務等はシフト表の写しを添付
- 内職は委託元で証明を受けたもの
(注意)
- 週3日以上かつ1日4時間以上(休憩時間除く)であること
- 消せるボールペン・修正液等は使用不可
- 育児休業
-
就労証明書
※就労に準じます。
(注意)
- 他の要件で入園した子が継続転園申込みに限る
- 育児・介護休業法に定める育児休業が対象
- 育児休業対象児が1歳になる年度の終わりまでの期間が対象
- 疾病
- 医師の診断書
- 提出時において6か月以内に発行されたもの
- 障害
- 障害者手帳、介護保険証のうち1点
- 氏名と等級が確認できる部分の写しを提出
- 身体障害の場合は身体障害者手帳(1級から4級)
- 精神障害の場合は精神障害者保健福祉手帳(1級から3級)
- 知的障害の場合は愛の手帳(1度から4度)
- 介護保険証(要介護1度から5度)
- 介護・看護
- 医師の診断書、障害者手帳、介護保険証のいずれか1点
- 介護・看護を受ける方の氏名と等級が確認できる部分の写しを提出
- 疾病による介護・看護は疾病要件に準じる医師の診断書
- 障害による介護・看護は障害要件に準じる障害者手帳
- 老齢による介護の場合は介護保険証(要介護1度から5度)
(注意)付添いの場合は週3日以上かつ1日4時間以上が常態であること
- 出産
- 母子健康手帳
- 氏名と出産予定日が確認できる部分の写しを提出
- 就学・職業訓練
- 在学証明書及び時間割表等
- 提出時において6か月以内に発行されたもの
- 通信教育で在学証明書が発行されない場合は、氏名、履修期間、内容が確認できる書類(写し)
(注意)週3日以上かつ1日4時間以上の就学・職業訓練を常態している場合に限る
- 求職
-
求職活動報告書
(注意)求職要件は入園後3か月間の期限となる
※提出がなくても申請できる場合がありますが、利用調整において減点となります。(調整指数の番号13)
- 災害復旧
- り災証明書(消防署等で発行されたもの等)
3.保育所等入所希望児童の健康状況表(申込みをする児童につき1枚)
4.ひとり親世帯の状況申告書 ※申告する場合のみ
定期利用保育について(1歳児クラス申込みの方)
保護者が仕事等の理由により家庭で保育できないとき、1歳児クラスの年度内に限り最大で1年間、通常入園と同じ条件で保育園を利用できる制度です。
また、翌年度も保育園の利用を希望する場合は、12月までに利用している場合、翌年度4月入園の1次募集前に優先進級の仕組みがあります。(1月以降に利用開始となる場合は優先進級はありません。)
実施保育園は、すみれ保育園です。
1歳児クラスで希望園にすみれ保育園を記載している方で、定期利用保育含め希望する場合は、申込書の「クラス年齢1歳児クラスですみれ保育園を希望している場合」の項目の「定期利用を希望する」にチェックをしてください。
※希望しない場合は、「定期利用を希望しない」にチェックしてください。
利用は市民の方に限られます。
利用中に転出により市民でなくなった場合は、その月の末日までの利用となります。
小規模保育園について(0・1・2歳児クラス申込みの方)
小規模保育園(ちゃいれっく福生駅前保育園)は、2歳児クラスまでの子どもを対象としているため、2歳児クラスで卒園となります。また、認可定員の関係で1歳児クラスから2歳児クラスに進級する際に転園となる場合があります。
そのため、12月までに入園している1・2歳児クラス在園児を対象に、翌年度4月入園の1次募集前に優先進級の仕組みがあります。(1月以降に入園する場合は優先進級はありません。)
利用は市民の方に限られます。
転園申込みについて
申込みをして転園が内定した場合、内定を辞退して元の園に戻ることはできません。
元の園に行くためには、
・転園先の園に通いながら元の園への転園を申し込む
・転園内定の辞退および現在の園を退園して新規で元の園を申し込む (この場合は保育園に在席しない期間が発生します)
上記のいずれかの手続きをする必要がありますが、いずれの場合も空きがない場合は元の園に戻ることはできません。
そのため、転園の必要がなくなった場合は、速やかに転所申込取下届を提出してください。
市外保育園を希望する場合
- 転出予定や勤務地が市外にある等の理由により福生市外の保育園を希望される方は、福生市で受付します。ただし、申込フォーム・郵送申請はできません。市内と市外保育園のミックスでの申込みの方も同様です。そのため、窓口で申請してください。
- 各区市町村によって募集状況や申込締切日等が異なり、必要書類も別途必要になる場合があります。希望する保育園のある区市町村の担当部署へ、事前に必ずご確認ください。不備や不足がある場合、受付されずに入園申込みができない可能性があります。
- 福生市で受付後、当該区市町村へ申込書類を郵送するので、各区市町村が指定する締切日の10日以上前までにお申込みください。
※区市町村によっては、福生市を通じての受付を行わない場合もありますので、当該区市町村の担当部署へ事前に必ずご確認ください。
市外の方が福生市内の保育園を申し込む場合
申込時点で住民登録のある区市町村から申込みをしてください。
福生市の申込締切日までに書類が福生市に到着するよう、必要書類を住民登録のある区市町村の担当部署へ提出してください。提出期限は、お住まいの自治体へ確認してください。
申込みに必要な書類は、「申込みに必要な書類」をご確認ください。
※区市町村によっては、福生市へ直接申請が必要な場合もありますので、当該区市町村の担当部署へ事前に必ずご確認ください。
転入予定のある方
- 4月入園の申込みの場合、1次募集から申込み可能です。
- 福生市の転入先住所と転入時期がわかる書類を別途提出してください。(不動産売買契約書や、不動産賃貸借契約書など)
- 入園月の前月末までに転入手続き及び入園申込手続が完了しない場合、入園決定は取消しとなります。
転入予定のない方
- 4月入園の申込みの場合、2次募集からの申込みとなります。
ただし、福生市内の保育施設等に勤務されている方は、1次募集から申込み可能です。 - 0・1・2歳児クラスは、父母いずれかの福生市の在勤(週3日以上かつ休憩時間を除き1日4時間以上の勤務)が申込みの条件です。
- 定期利用保育は申込みできません。
- 小規模保育園(ちゃいれっく福生駅前保育園)は申込みできません。
- 利用調整において、全クラス年齢で市民および転入予定のある方の入園が優先となります。市民および転入予定のある方の利用調整の後に、空きがあれば利用調整します。
その他
出産予定で4月入園の申込みを希望する方
1次募集から申込み可能です。母子健康手帳の表紙と出産予定日がわかる部分を提出してください。
※出産予定日が4月1日の各園で定める受入開始年齢に満たない場合は、申込みできません。
※出産予定で入園決定した場合でも、出生後、入園日において各園で定める受入開始年齢に満たない場合は、入園決定は取消しとなります。
各園の受入開始年齢
| 保育園名 | 受入開始年齢 |
|---|---|
| 東福保育園 | 生後57日 |
| 若葉保育園 | 生後3か月 |
| 加美平保育園 | 生後57日 |
| 福生杉ノ子保育園 | 生後57日 |
| 杉ノ子第二保育園 | 生後57日 |
| 杉ノ子第三保育園 | 生後57日 |
| 弥生保育園 | 生後57日 |
| 福生保育園 | 生後57日 |
| 不動の森こども園 | 生後57日 |
| すみれ保育園 | 生後57日 |
| 熊川保育園 | 生後57日 |
| わらべつくし保育園 | 生後57日 |
| ありんこ保育園 | 生後57日 |
| 牛浜こども園 | 生後57日 |
| ちゃいれっく福生駅前保育園 | 生後43日 |

所在地の詳細は保育園の各ページをご確認ください。
求職中の方
申込時点で求職中の方は、「求職活動報告書」及び求職活動をしていることが確認できる書類を提出してください。
提出できなくても申込みできる場合がありますが、利用調整指数において減点となります。(調整指数の番号13)
親族が経営する会社等で勤務している方
3親等以内の親族が経営する会社等で勤務している方(自営協力者)で、直近3か月分の給与の支払いを受けていることが確認できる給与明細などの書類が提出できる場合は、調整指数において減点にはなりません。(調整指数の番号14)
認証保育所を利用している方
申込時点で福生市民ではない方で、認証保育所を利用中の方は、保育委託契約書の写しや保育受託証明書の原本を提出してください。利用調整において加点となります。(調整指数の番号7)
※福生市民の方は、保育・幼稚園係で保育委託契約書の写し等が確認できるため、提出は不要です。
横田基地の軍人・軍属の方
横田基地住宅管理課が発行する「PROOF OF RESIDENCY(居住証明書)」など、横田基地の福生エリアに居住していることが確認できる書類を提出してください。
福生エリアの方のみ申込み可能です。
利用調整表、調整指数


関連情報
PDFファイルをご覧いただくには、Adobe Readerが必要です。お持ちでない方はアドビシステムズ社のサイト(新しいウィンドウ)からダウンロード(無料)してください。
より良いウェブサイトにするためにアンケートを行っています
このページに関するお問い合わせ
子ども家庭部 子ども育成課 保育・幼稚園係
〒197-8501 東京都福生市本町5
電話:042-551-1780
